01โครงสร้างหน่วยงานและอำนาจหน้าที่
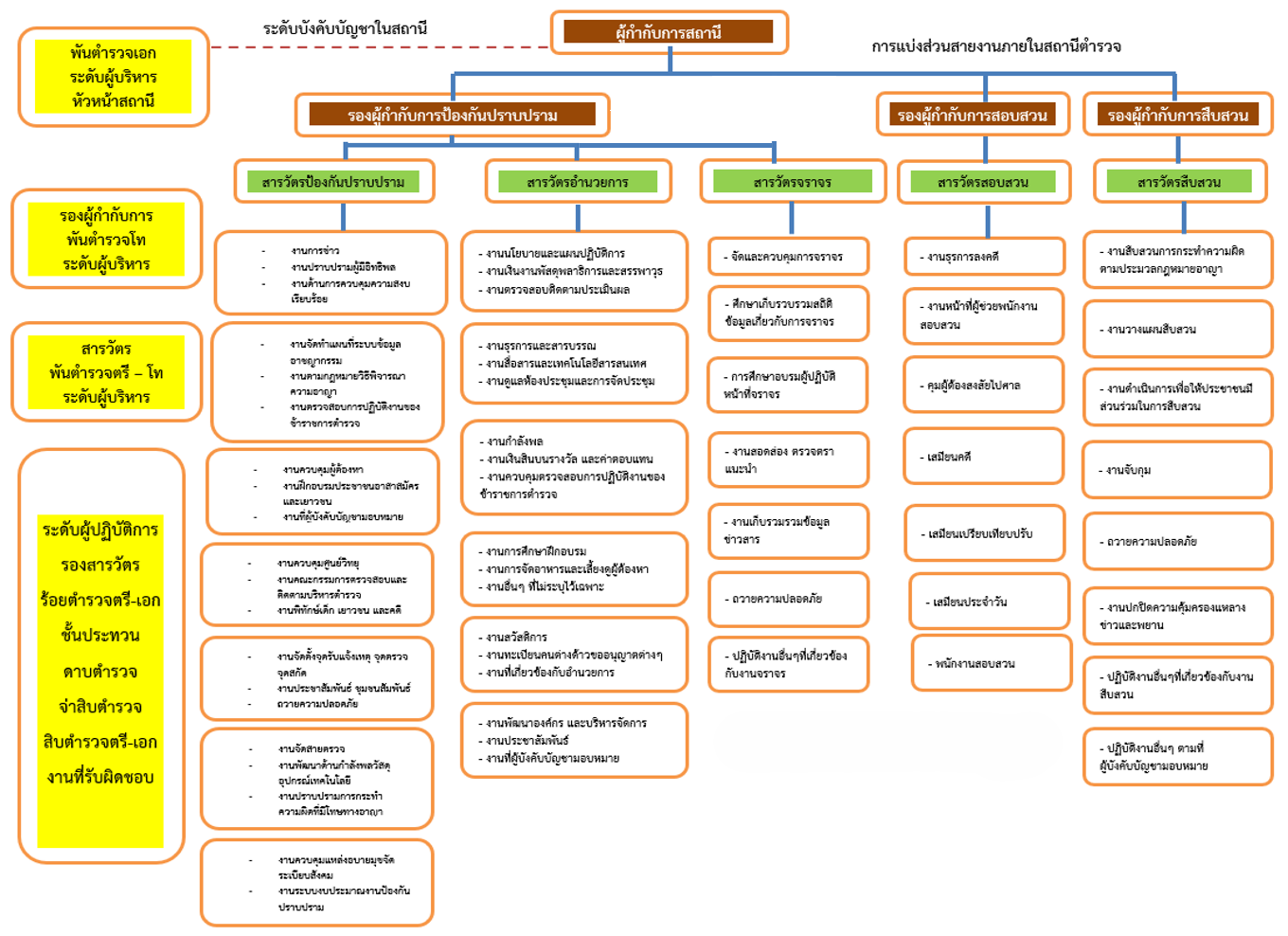
โครงสร้าง อัตรากำลัง และข้อมูลผู้บริหาร
โครงสร้าง-อัตรากำลัง-และข้อมูลผู้บริหาร
อำนาจหน้าที่และภารกิจของสถานีตำรวจ

โครงสร้าง อัตรากำลัง และข้อมูลผู้บริหาร
โครงสร้าง-อัตรากำลัง-และข้อมูลผู้บริหาร
อำนาจหน้าที่และภารกิจของสถานีตำรวจ

เราใช้คุกกี้เพื่อพัฒนาประสิทธิภาพ และประสบการณ์ที่ดีในการใช้เว็บไซต์ของคุณ คุณสามารถศึกษารายละเอียดได้ที่ นโยบายความเป็นส่วนตัว และสามารถจัดการความเป็นส่วนตัวเองได้ของคุณได้เองโดยคลิกที่ ตั้งค่า